(What Actually Breaks at Scale, What We Got Wrong, and the Framework That Finally Worked)
Booking Is Not a Scheduling Problem — It’s a Revenue Control Problem
Over the last few years, I’ve personally reviewed and rebuilt booking workflows for sales teams, support operations, and service businesses across healthcare, professional services, local services, and B2B.
Almost every founder told me the same thing:
“Our booking system is set up. I think it’s working.”
It rarely was.
In one case, calendars were full but revenue was flat.
In another, sales blamed lead quality while response times averaged 4+ hours.
In a third, support bookings were automated—but escalations were landing with the wrong agents.
The common mistake wasn’t lack of tools. Everyone had calendars, CRMs, and automation.
The mistake was assuming booking = scheduling.
AI booking automation only works when booking is treated as infrastructure, not a feature. This article is not written to sell software. It’s written to explain, from implementation experience, what breaks, why it breaks, and how booking automation actually works when designed properly.

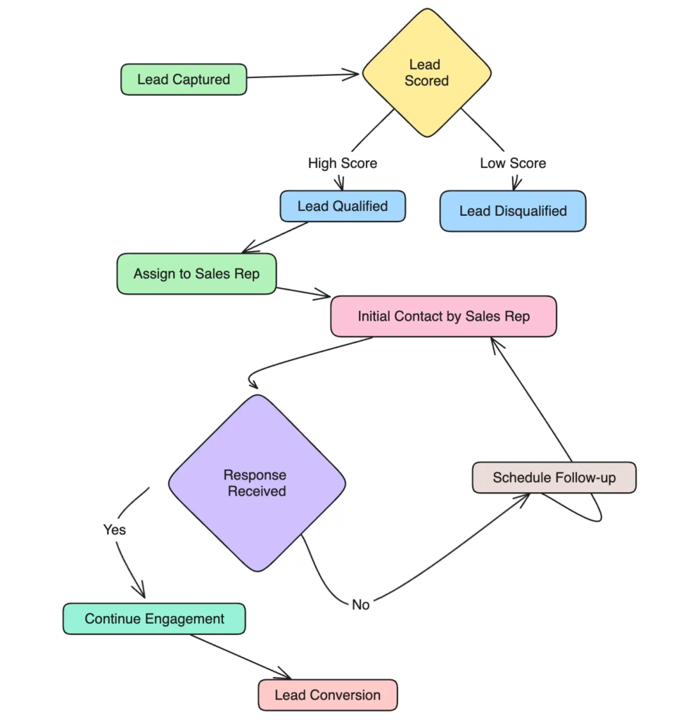
This workflow reflects a real-world booking automation structure where follow-up and failure handling are designed upfront.
What Is AI Booking Automation? (What It Is — and What It Is Not)
AI booking automation is decision automation around scheduling, not calendar availability.
A basic scheduling tool answers:
“When can someone book?”
AI booking automation answers:
- Should this person be allowed to book?
- With whom?
- How fast?
- Under what conditions?
- What must happen if they don’t show up?
The “AI” part is not autonomous intelligence. It’s structured decision logic backed by CRM data, workflows, and guardrails.
When businesses skip that logic and jump straight to tools, automation becomes brittle. When volume increases, it quietly leaks revenue.
Why Booking Automation Matters (And How Each Function Fails Differently)
Sales Teams: Speed Kills (or Saves) Deals
Real case (anonymized):
- 12-rep sales team
- ~480 inbound leads/month
- Average first response time: 4.2 hours
They had automation. It just triggered after manual review.
After fixing booking logic (not ads, not scripts):
- First response time dropped to 47 seconds
- Qualified booking rate increased 18% in 30 days
- No additional reps hired
The system didn’t “sell better.”
It simply stopped wasting intent.
Customer Support Teams: Automation Without Context Backfires
In one support operation, bookings were automated purely on availability. Severity wasn’t considered.
Result:
- High-priority issues booked with junior agents
- Escalation rate increased
- CSAT dropped
Booking automation failed not because of AI—but because CRM context wasn’t enforced as a requirement.
Service-Based Businesses: Full Calendars Can Still Mean Leaks
Service businesses often optimize for “full calendars.” That’s the wrong metric.
We’ve seen:
- No-show rates over 25%
- No automated rebooking
- No ownership after missed appointments
Booking automation here is less about AI and more about discipline and follow-through.

The Autoesta Booking Infrastructure Model™ (Proprietary Framework)
This is the framework we now use internally after multiple failed iterations.
The 5-Layer Booking Infrastructure Model™
- Intent Capture Layer
What information is captured — and what is deliberately not. - Decision Logic Layer
Rules that determine eligibility, routing, urgency, and ownership. - CRM State Layer
Lifecycle stages, record integrity, and accountability. - Automation Execution Layer
Follow-ups, reminders, reschedules, internal alerts. - Failure & Recovery Layer(Most agencies skip this)
What happens when:- User doesn’t show
- Calendar sync fails
- Booking is abandoned mid-flow
If even one layer is weak, booking automation becomes unstable at scale.
How AI Booking Automation Actually Works (Step-by-Step, Real Flow)
1. User Interaction Layer (Where We First Got It Wrong)
Early on, we over-optimized forms. We asked too many questions.
Conversion dropped.
We learned:
Only collect data that directly affects routing or qualification.
Everything else belongs after booking.
2. Decision Logic & Rules Engine (Where Revenue Is Won or Lost)
Example of real logic we deploy:
- If lead source = paid
- AND service type = high-ticket
- AND first interaction
→ Same-day booking enforced
→ Senior rep only
→ Immediate confirmation + reminder sequence
Without explicit logic like this, automation becomes random.
3. CRM Layer (The Non-Negotiable Backbone)
Here’s a mistake we made early:
We allowed bookings to create records before lifecycle validation.
Result:
- Duplicate contacts
- Broken attribution
- Reporting mismatches
Fix:
- CRM state validation before record creation
- Strict ownership rules
- Mandatory lifecycle transitions
Automation didn’t fix CRM problems.
It exposed them.

4. Workflow Automation (Scale Without Spam)
Automation must be state-aware.
We’ve seen businesses sending reminders:
- After cancellations
- After reschedules
- After no-shows without recovery logic
That erodes trust fast.
5. Reporting & Visibility (Where Trust Is Built)
If you can’t answer:
- Where bookings fail
- Why they fail
- What percentage recover
You don’t control the system.
Why DIY Booking Automation Fails (And We’ve Seen This Repeatedly)
Common reasons:
- Tool-first mindset
- No single owner of booking logic
- No failure handling
- No documentation
Automation without ownership is technical debt disguised as efficiency.
When Booking Automation Should NOT Be Used (Important)
This is where most agencies lie. We won’t.
Do NOT automate booking if:
- Monthly volume is very low
- CRM data is unreliable
- Human judgment is the product
- Accountability is unclear
Manual systems outperform bad automation.
How Autoesta Designs AI Booking Automation Systems (Process, Not Pitch)
At Autoesta, booking automation projects follow a fixed sequence:
- Workflow failure analysis
- CRM integrity audit
- Decision logic mapping
- Automation design with recovery paths
- Controlled rollout
- Continuous optimization
This is why businesses approach Autoesta for AI booking automation services, CRM automation consulting, and long-term workflow automation by Autoesta rather than quick setups.
How AI Booking Automation Is Managed Inside Go High Level CRM (System-Level View by Niche)
In Go High Level CRM, AI booking automation is managed as a centralized, CRM-first system, not as disconnected calendars or plugins. At an implementation level, the entire booking lifecycle is controlled through pipelines, custom fields, workflow triggers, and communication logic. For sales-focused niches, Go High Level setup typically starts with lead-source–based routing, AI-assisted lead qualification, and instant booking logic that assigns ownership to the correct sales representative based on deal value, geography, or availability. For support-driven niches, booking automation inside Go High Level CRM is structured around ticket stages, issue categories, and priority rules, ensuring that bookings are routed to the right support agent with full customer history attached. In service-based niches, the system focuses on availability control, confirmation and reminder workflows, no-show recovery, and rebooking logic, all tracked at the contact and opportunity level. As a Autoesta Go High Level expert, the role is not just to configure workflows but to design the CRM architecture that governs how booking data flows, how decisions are made, and how failures are handled at scale. A professional Go High Level setup ensures that AI booking automation remains reliable across different niches by aligning booking logic with real operational constraints, team ownership, and long-term reporting—so the system supports sales, support, and service growth without breaking as volume increases.

Who This Article (and Automation) Is NOT For
This matters for trust.
This is not for:
- Businesses looking for a quick plugin
- Teams without CRM discipline
- Owners unwilling to enforce process
- “Just testing automation” mindset
Booking automation rewards seriousness.
Frequently Asked Questions
Is AI booking automation suitable for small businesses?
Yes, if volume and CRM readiness justify it. Otherwise, manual workflows may perform better.
Does booking automation replace staff?
No. It removes repetitive decisions, not accountability.
How long does real implementation take?
Weeks, not days. Logic needs testing under real conditions.
Can it integrate with existing tools?
Yes, if data structures are clean and APIs are stable.
Is AI booking automation scalable?
Only when failure handling is designed upfront.
How do you measure success?
Completed outcomes, not booked slots.
Conclusion: Booking Automation Is Infrastructure, Not a Feature
AI booking automation fails when businesses automate chaos.
It works when booking is treated as revenue infrastructure.
If you’re evaluating AI booking automation, CRM-based booking automation, or considering whether to hire an automation expert, the real question isn’t tools.
It’s whether your business is ready for disciplined systems.
When you are, you can contact Autoesta to design booking automation that survives scale—not just demos.
Author & Authority Disclosure
Written by:
Alpit
Founder / Lead Automation Architect at Autoesta
4+ years designing CRM and automation systems for sales, support, and service businesses across healthcare, professional services, and B2B.
This article is based on direct implementation experience, audits, and system rebuilds—not theory.



